志村経営労務事務所

0120-59-8282
  • サイトマップ
  • お問い合わせ
  • English
実績紹介
HOME >  NEWS >被扶養者の認定における年間収入の取扱いについて(令和8年4月)
被扶養者の認定における年間収入の取扱いについて

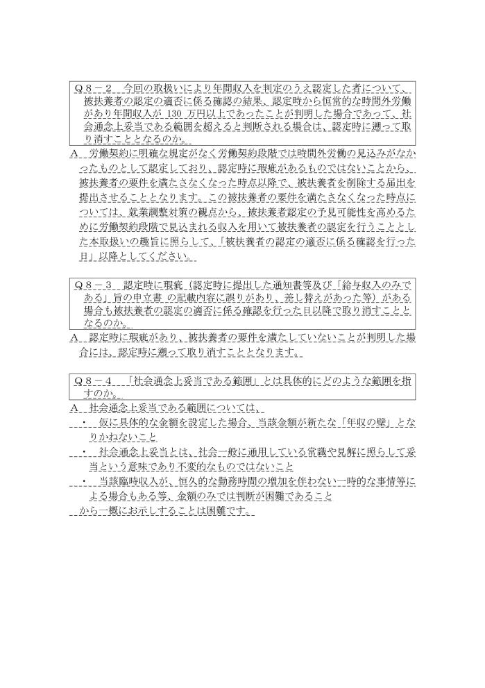
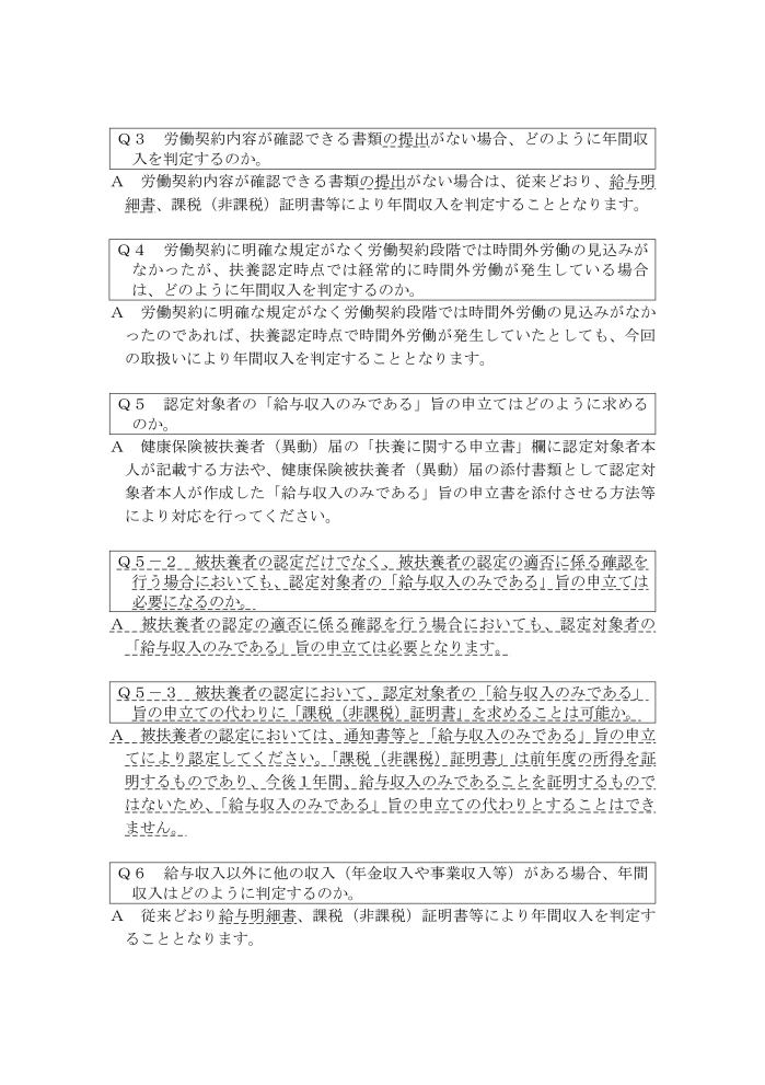
2026年4月1日より、健康保険における被扶養者の認定基準(年間収入の判定方法)が改正されます。 この改正は、「給与収入のみ」の方が対象です。

これまでは将来の収入見込みや過去の収入、現時点の収入など総合的に判断し、認定の可否を判定していましたが、改正後は労働契約の内容が確認できる書類(労働条件通知書等)に基づき、「向こう1年間の収入見込み額」を算出のうえ、判定します。