志村経営労務事務所

0120-59-8282
  • サイトマップ
  • お問い合わせ
  • English
実績紹介
HOME >  NEWS >高年齢者雇用安定法の再確認(令和3年4月1日施行)
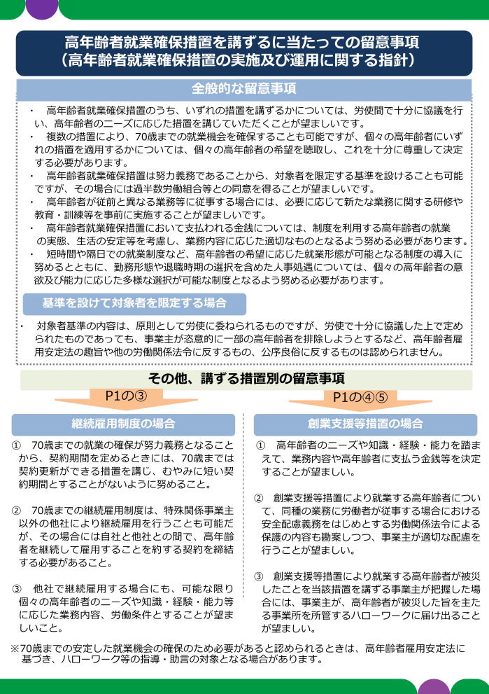
高年齢者雇用安定法の再確認について。
少子高齢化が急速に進展し人口が減少する中で、経済社会の活力を維持するため、働く意欲がある高年齢者がその能力を十分に発揮できるよう、高年齢者が活躍できる環境の整備を目的として、「高年齢者等の雇用の安定等に関する法律」(高年齢者雇用安定法)の一部が改正され、令和3年4月1日から施行されています。